Add Proxy Settings
You can add proxy settings to the installation script in the SPS wizard when creating the agent deployment package. In Step 2 of 4: Package Contents, modify the variables in the Execution Flow field.

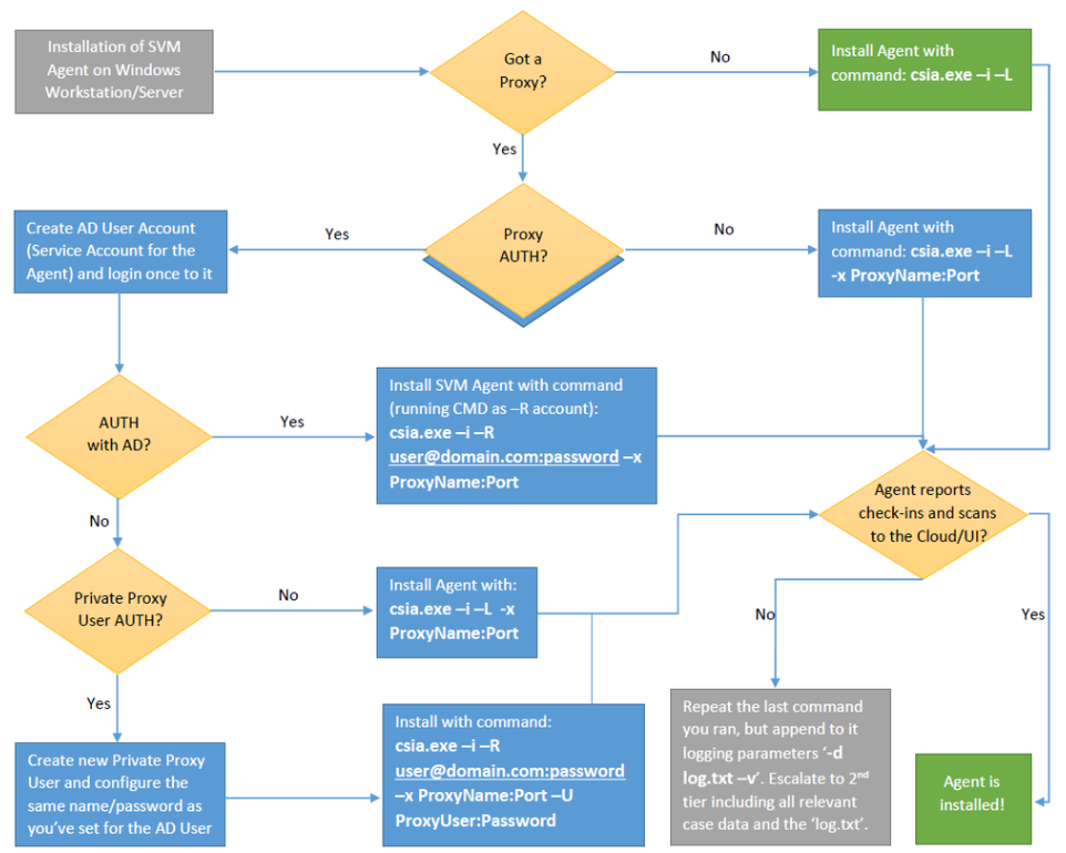
SVM Agent Deployment Logic to Avoid Proxy Blocking
When there is a proxy on the network, in many cases you might be best suited to install agents under managed domain service account which can authenticate through the proxy successfully, especially when the LocalSystem account is disallowed to connect online by Proxy or local domain policies.
When there is no proxy or the existing proxy does not require client/user authentication to allow online access, installing the Single Host Agent under LocalSystem account and setting up the netsh winhttp forwarding to the correct proxy server is sufficient to have the Agent bypass the network successfully.
You should use this logic flow to match the correct way to set up your Agent based on the networking requirements of your estate. -L symbolizes installation under "LocalSystem" while -R symbolizes "RunAs" installation under a managed domain service account.
This type of planning can save you from having to revert to a different configuration because of network proxy blocking and permission problems that prevent SVM 2019 Agents to report back scan results.
You can use automated deployment and configure the correct parameters in the Agent configuration. For more information see, SVM Agent Deployment Package Configurations.